
The “classic” analog german telephone is a FeTAp 6111 available from 1961 to 1984. Spotting one oftentimes elicits a reaction along the lines of “Hey! That’s my grandma’s phone!”. While originally being property of the state-run german telecom monopoly company Bundespost, the private company succeeding it after the telecom liberalization act inherited the contracts and equipment, but often didn’t retrieve the rented hardware once contracts ended. These telephones ended up in landfills or were (apparently illegally) sold for years to come. No small number of these sold to me.
These phones are extremely simple and durable, Wikipedia is even calling it a “poster child of reusability and repairability”. Only hiccup: being POTS hardware, they require a high-voltage AC signal of -/+ 48v for ringing, provided via the telephony line.

However, with the end of the transition to IP-based telephony networking in 2019, pulse dialing and analog telephone hardware stopped working in Germany (where I live). And I never had a landline telephony contract in my life anyway. But using an inexpensive chinese Substriber Line Interface (SLIC) module, it is pretty easy to make some hardware outputting the required AC voltage to put these classic rotary dial telephones from a long-bygone era back to use as a headset and numpad replacement.
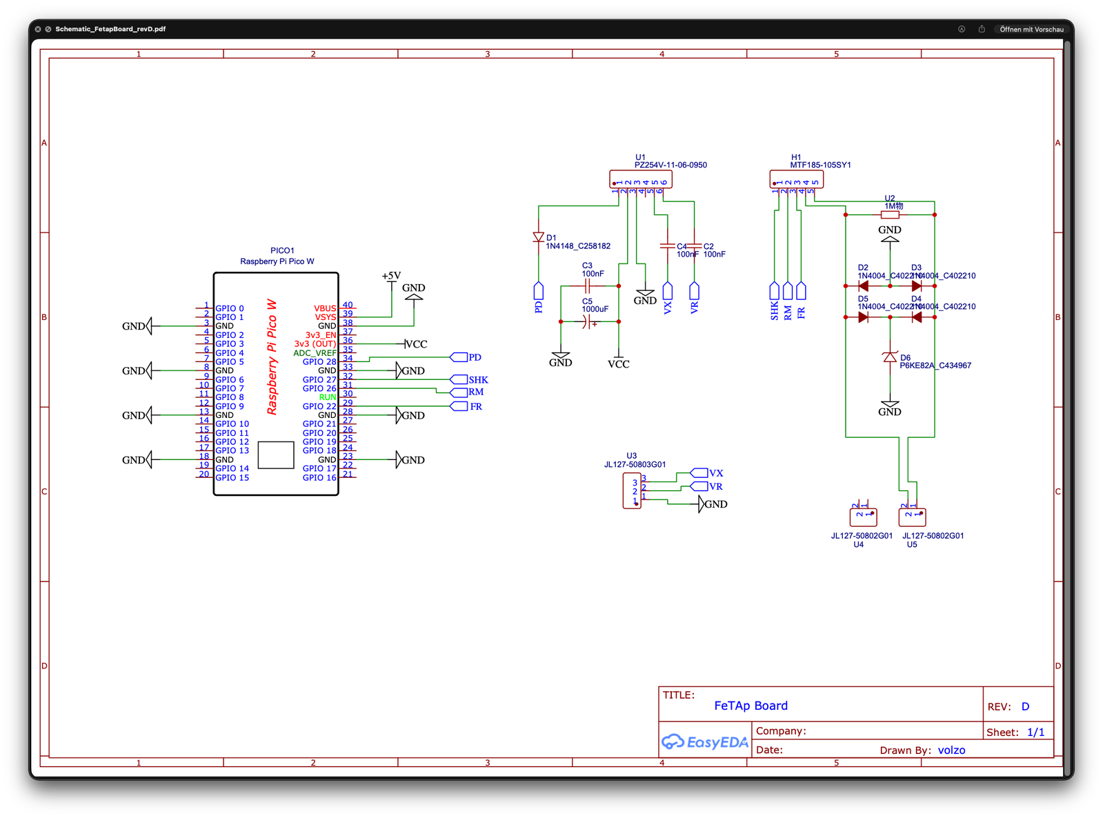
For this, I needed a board to interface with the two-wire phone connector. Generating -/+ 90v for ringing, detecting the hook on/off states and outputting the audio signal at acceptable voltage levels. Ideally this runs from a reasonable input voltage, such as 3.3v or 5v.
A microcontroller needs to act as a Human-Interface Device (HID) to represent a keyboard and a telephony service to the USB host computer.
The SLIC of my choice is the KS0835F operating from 3.3v to 5v, making it a suitable companion for a Raspberry Pico with a RP2040. Additional components: a few passives. Total cost is a few dollars/euros.

While I planned to fit all of this into the surprisingly spacious enclosure of the phone, I scrapped this idea to save some time. All of this does fit nicely in a 3d-printed enclosure and requires no modification to the phone itself except removing the connector at the end of the cable.

Analog audio IO is handled with a very cheap (6€) USB headphone jack adapter: SLIC -> TRRS to screw terminal adapter -> 3.5mm audio jack USB adapter

The enclosure is rather bulky, but might be placed anywhere, the cable of the phone is several meters long.

The phone, acting as a speaker, a microphone, a keyboard and a telephony device (ringing + hook on/off) is a surprisingly fashionable companion device for Teams calls. People love it. At least for a few seconds, the sound quality of the microphone gets old really quick.
I built my prototype quite some years ago. Other people (considerably more capable than me) had the same idea, both well before and after my build. (Non-exhaustive) collection of some nice projects:
FeTAp means Fernsprechtischapparat (telephone table device) and is a great example of the classical german abbreviation language style, which mostly fell out of fashion, except in a few distinct fields (public service, military and railway) ↩